Descubra los aspectos destacados!
Importación y comparación automáticas de simulaciones
En FEED o Basic Engineering Engineering Base permite importar directamente los datos de simulación de herramientas como Aspentech y Pro II, pero también mediante Excel o XML. Los datos se pueden comparar de forma automatizada y utilizar directamente para procesar de forma concreta el concepto de la instalación seleccionado finalmente. Así los proveedores pueden «efectuar» muchos más escenarios y ahorrar tiempo. Esto tiene como resultado ventajas competitivas gracias a conceptos de valor superior.

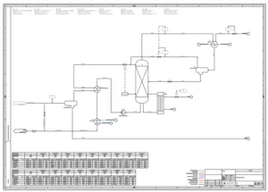
Diagramas de procedimientos y de tuberías e instrumentación coherentes
Con Engineering Base puede crear de manera sencilla y rápida todos los esquemas centrales como diagramas de procedimientos y de tuberías e instrumentación (PFD y P&ID) a partir de la base de símbolos normalizados y con MS-Visio integrado. Todos los sectores pueden trabajar en el mismo objeto y representarlo en los esquemas correspondientes. Dado que sólo se trata de diferentes representaciones de la única instancia de este objeto en el modelo de datos central, se garantiza una coherencia constante.

Listas y hojas de datos en un abrir y cerrar de ojos
Engineering Base hace que la creación de listas y hojas de datos para los diferentes sectores sea un juego de niños. Basándose en el gemelo digital de la instalación creado en Engineering Base «Asset 360» finaliza este trabajo automáticamente en un abrir y cerrar de ojos. Ya sean balances, tablas de corrientes de flujo, hojas de datos de diseños, listas de instrumentos y espacios y otras listas: si las plantillas están configuradas, recibe las hojas de datos rellenadas de forma consistente para cada uno de sus activos.

Diseño de componentes mecánicos
El diseño de los componentes principales se realiza en la fase de FEED. Para ello Engineering Base ofrece plantillas reutilizables que se enriquecen con datos adicionales específicos del proyecto. El diseño se basa en la importación de los resultados del cálculo de herramientas de software guardados. Así crea a tiempo los objetos de los componentes principales y puede detallarlos en el curso del proyecto en cualquier momento y sin interrupciones en el sistema.

Los primeros diseños de EMSR
La fase de FEED sirve también para las primeras valoraciones y diseños de la tecnología EMSR. Desde circuitos de alta tensión hasta los primeros planos lógicos, pasando por planos de conexiones eléctricas y el procesamiento de tareas a largo plazo. Los datos básicos obtenidos centralmente en Engineering Base se mantienen siempre consistentes y se perfeccionan mediante las fases de ingeniería adicionales. La necesidad del mantenimiento de los datos en otras ubicaciones es cosa del pasado.


